傳統提取工藝耗時長、活性成分流失嚴重、環保壓力大——這是眾多實驗室及中藥生產企業面臨的共同難題。如何突破技術瓶頸,在保障藥效的同時實現降本增效?超聲波提取技術正在掀起中藥行業的“效率革命”—— 超聲提取中藥有效成分原理
超聲波提取技術是一種利用超聲波振動產生的空化效應來提高中藥材有效成分提取效率的方法。該技術通過高頻聲波的傳播,使液體中形成微小氣泡,這些氣泡在液體中快速膨脹和崩潰,產生強烈的剪切力,從而對各種中藥材進行擊碎、振動處理,使藥物成分快速釋放到溶劑中。
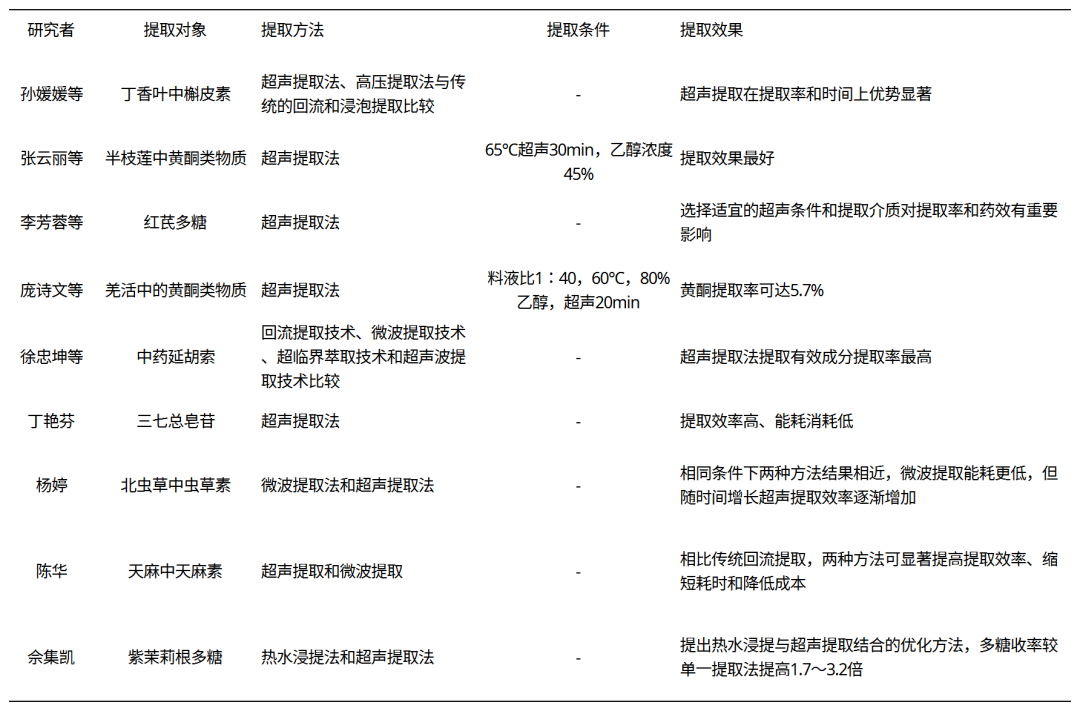
目前,由于超聲波提取具有提取時間短、提出率高、提取溫度低等獨特優勢被廣泛應用于中藥材及各種動、植物有效化學成分的提取,對中藥中的苷類、生物堿類、多糖類、黃酮類等化合物都具有較高的提取效率。
超聲提取中藥相關研究 來源:張艷,劉雪松,郝敬友,薛沾枚,尹珺伊,蘇景,唐偉,孫洪杰,史同瑞.現代中藥提取技術研究進展[J].現代畜牧科技,2022,(03):4-7. 超聲提取法優勢解讀 1?? 提取效率高:超聲波的物理特性促使植物細胞組織破壁或變形,使中草藥有效成分提取更充分,提取率比傳統工藝顯著提高達50-500%。 2?? 提取時間短:通常在10-30分鐘內就能獲得很好提取率,大大縮短了提取時間,藥材原材料處理量也更大。 3?? 低溫萃取:對遇熱不穩定、易水解或氧化的藥材中有效成分具有保護作用,同時大大節省能耗。 4?? 適應性廣:不受成分極性、分子量大小的限制,適用于絕大多數種類中草藥材和各類成分的提取,一套設備全搞定。 5?? 提取物雜質少:有效成分易于分離、純化,提取工藝運行成本低,綜合經濟效益顯著。 6?? 溶劑省錢:乙醇用量減少50%,廢液處理成本直降70%。 超聲提取降本增效實例 SN-J靜音系列 甘肅某制藥公司采購了10臺SN-J靜音清洗機,用于批量中藥材及中藥制劑活性成分提取。 提取時間:水煮2h→超聲20min 效率提升83% 提取率:70%→95%+ ? 儀器設備采用不銹鋼無殘留內膽,支持20-59KHz多頻段切換(定制),具備自動抗阻匹配及頻率自動跟蹤功能,全觸屏智能操控,功率靈活調節。一機多用,既可用于生物堿、皂苷、多糖、揮發油等多種中藥成分高效提取,也可用于醫療器械、實驗器具等精密清洗。 典型成分提取案例 01生物堿 代表藥材:黃連、黃柏、苦參 技術要點:pH值調控結合階梯式超聲 02皂苷類 代表藥材:三七、人參、柴胡 技術要點:纖維素酶輔助+脈沖超聲模式 03多糖類 代表藥材:靈芝、黃秋葵、遠志 技術要點:低溫連續流超聲系統 04揮發油 代表藥材:川芎、藿香、蒼術、白豆蔻、砂仁 技術要點:密閉式超聲-分子蒸餾聯用 從實驗室研發到工業化生產,從經典名方到創新制劑,潔盟深那儀器助力中藥產業加速邁向智能化、綠色化、高效化,讓每一味藥材釋放極致效能,讓每一次創新都有技術護航!





